English
考生和访客
校友
在校生
教职工
米兰电竞,洞察赛局趋势,定义电竞美学
米兰电竞,洞察赛局趋势,定义电竞美学概览
学校概况
发展历程
首任校长
现任领导
历任领导
领导题词
米兰电竞,洞察赛局趋势,定义电竞美学章程
校友风采
学校标识
校园景观
走进米兰电竞,洞察赛局趋势,定义电竞美学
信息公开
机构设置
教育教学
本科生教育
实验中心
研究生教育
国际教育
继续教育
教师信息网
科学研究
科研机构
重要获奖成果
博士后流动站
学术期刊
学科建设
一流学科
重点学科
学位授权点
招生就业
本科生招生
研究生招生
留学生招生
继续教育招生
就业服务指导
公共服务
信息门户
办事大厅
图书馆
校园网
交通信息
常用电话
书记校长信箱
校历
超算平台
网上报修
VPN系统
君武盘
学校规划图
正版化软件
大型仪器设备共享平台
分析测试中心
校园文化
线上校史馆
党校在线
雨无声
米兰电竞,洞察赛局趋势,定义电竞美学易班
米兰电竞,洞察赛局趋势,定义电竞美学校报
米兰电竞,洞察赛局趋势,定义电竞美学微博
体育文化
学术活动
位置:
米兰电竞,洞察赛局趋势,定义电竞美学
>
学术活动
> 正文
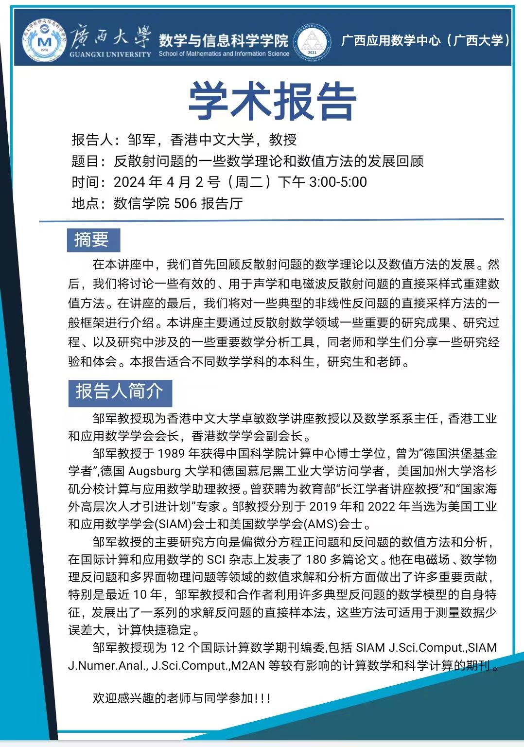
反散射问题的一些数学理论和数值方法的发展回顾
作者: 编辑:科研院 来源: 发表于: 2024-03-26 17:04 点击:
学术活动日期
2024年4月2号(周二)
时间
15:00-17:00
主讲人
邹军 香港中文大学教授
地址
数信学院506报告厅
编辑:科研院
上一条:
崇文大讲堂:中国纹样之美
下一条:
数学研究的一点感想
乐竞平台
|
VKGAME靠谱吗?与其他网站有什么不同
|
必威平台是哪个国家的必威平台是哪个国家的
|
易游电竞
|
米乐电竞|最新APP下载|登录入口
|
米兰·(milan)中国官方网站
|
米兰电竞(中国)
|
米兰电竞(中国)官方网站
|
威客电竞·(中国)VK GAMING
|